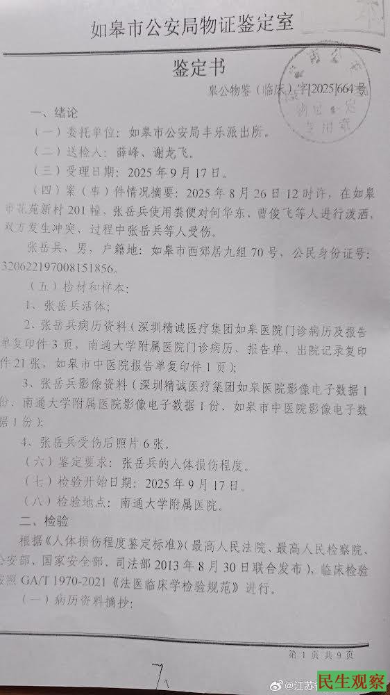
江苏省如皋市维权人士张岳兵在2025年8月至10月间先后出现被村干部殴打、住院治疗中断以及在前往医院途中被拦截带离等情况。当事人表示已向多级公安机关报案,但尚未获得立案调查。
张岳兵介绍,他于8月26日在当地与村书记发生冲突,并称遭对方殴打,导致右侧肋骨受伤并引发肺部问题。其后被送至南通大学附属医院西院接受治疗。张岳兵称,自9月2日起,医院停止了对他的输液和用药,期间他持续出现胸闷、咳嗽、头晕等症状。他表示曾向医生反映情况,并拨打市长热线求助。9月25日,他称在治疗未完成的情况下,被如皋市公安局丰乐派出所人员要求出院,并被用担架带离医院。
张岳兵表示,由于身体状况未改善,他于9月27日前往盐城市寻求进一步就医。在海安市高速南出口附近等车期间,他称遭到如皋市锦绣派出所民警及多名人员拦截,并被阻止继续前往盐城。张岳兵称在此过程中发生冲突,旧伤部位再次受损,随身携带的部分现金丢失。他表示,当时的警用记录仪及在场环卫工人可为情况提供证据。
9月29日,张岳兵向海安市公安局邮寄报案申请,要求对其描述的拦截、受伤及财物丢失情况进行调查,并调取事发时段的公共监控录像。相关材料同时抄送南通市公安局和江苏省公安厅。张岳兵称,10月3日他被带去做询问笔录,但随后收到“不予立案通知书”,因此继续向上级部门反映情况。
11月22日,张岳兵再次公开发文,呼吁公安机关依法处理相关事宜,并希望卫生主管部门对医院的诊疗过程进行调查。截至目前,涉事医院和公安机关尚未在公开渠道就此作出回应。







本文转自:TNT时报
